博鱼体育- 博鱼体育官方网站- APP下载史上最猛烈罚单潮!华安基金被罚最狠嘉实被暂停新品注册博时“耍小心思”富国被狂点名
2026-04-11博鱼体育,博鱼体育官方网站,博鱼体育APP下载华安基金、嘉实基金固收业务被“暂停新产品注册”,博时基金被暂停部分业务、长城基金被暂停相关产品注册申请…
富国基金公司治理、合规内控、投资运作、人员管理等多个环节有漏洞,多个维度被点名…
高管换了一大茬,与海富通的合并博弈悬而未决,如今再曝出整改的问题一箩筐,固收类新产品被暂停注册3个月,四名高管被“连坐”…
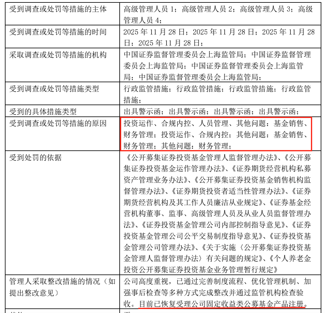
2025年11月28日,华安基金被上海证监局责令改正,并暂停受理固定收益类公募基金产品注册申请3个月。
从投资运作、合规内控、人员管理、公司治理、基金销售及财务管理等涵盖全部核心环节。
高级管理人员1,涉及“投资运作、合规内控、人员管理、其他问题:基金销售、财务管理”,明显是公司层面的管理者。
从投资、风控、用人,到公司治理、销售、财务,几乎全链条都有问题,都被点名了。
当然,公告显示,华安基金已通过完善制度流程、优化管理机制、加强事后检查等多种方式完成整改并通过监管机构检查验收。
2025年11月3日,嘉实基金因合规内控、投资运作、公司治理等问题,被北京证监局责令改正,并暂停受理固定收益类公募基金产品注册3个月。
截至报告期末,嘉实基金已从加强制度建设、完善流程机制、优化系统功能、加强人员培训等方面完成整改,并向北京证监局提交了整改完成情况报告。
公告显示,嘉实基金已经提交了整改完成报告,尽管没有提及验收情况,但大概率已经没有问题了。
今年3月30日、31日,嘉实基金一口气集中上报了8只新产品,“补货”心切。
值得注意的是,2025年是固收业务大发展的关键年份。三个月,对嘉实基金来说,或许错失了的一个重要窗口期。
比起华安基金和嘉实基金,博时基金就像耍了小心思,它的年报里没写清楚到底暂停了哪块业务、停了多久。
从基金公司角度出发,肯定希望尽量避免监管的处罚被投资者知晓,以防发生基金被大规模赎回。
富国基金从公司治理、合规内控、投资运作、人员管理、销售管理到财务管理,均被监管点名。
纵观富国基金受罚暴露的漏洞,并不是一个、两个问题,而是贯穿公司治理、合规内控、投资运作、人员管理、销售管理及财务管理六大维度。
这个问题清单,多链条、多维度交织,几乎涵盖了一个基金公司运作的所有核心环节。
已采取包括完善公司相关制度细则、优化相关系统流程、完善合规内控机制在内的一系列整改措施,整改成果已经上海证监局验收通过,相关措施已被解除。
比如,长城基金也被暂停受理相关品类产品注册申请3个月,公司两名高管被采取监管谈话及出具警示函。
再比如,创金合信基金被暂停新增私募资管产品备案3个月,原因涉及投资运作以及销售管理方面存在内控制度不完善或执行不到位等问题。
光大保德信基金因“官网展示内容不符合要求”被警示,宏利基金因违反外汇登记管理规定被警告并罚款,方正富邦基金则因未按规定代扣代缴个人所得税被追缴税款及罚款。
公募年报中密集呈现的罚单和警示函,背后是监管层对过去几年公募行业扩张期积累风险的一次集中“出清”。
对头部巨头的密集敲打,可能与2024年头部公募大审计有关,十余家头部公募穿透式的现场审计。
很显然,公募机构的合规,正走向“核心”,“公司+个人”的双层追责将成为新常态。
精准到人的问责,董事长、总经理及各业务线分管副总等决策者都有可能被警示,意味着合规不再只是合规部门的事。


